10. 典型的中小团队开发流程详解
# 10. 典型的中小团队开发流程详解
# 相关讨论
在知乎上找到一个关于软件研发的流程的讨论,好几个回答实在是太精彩了,程序员在某些黑色幽默上还是有很大的默契的,这说明在研发问题上除非非常规范的大公司,其它大多数公司的研发流程是会被身处其中的研发人员所吐槽的;知乎的讨论 https://www.zhihu.com/question/20003204
# 项目研发流程规范
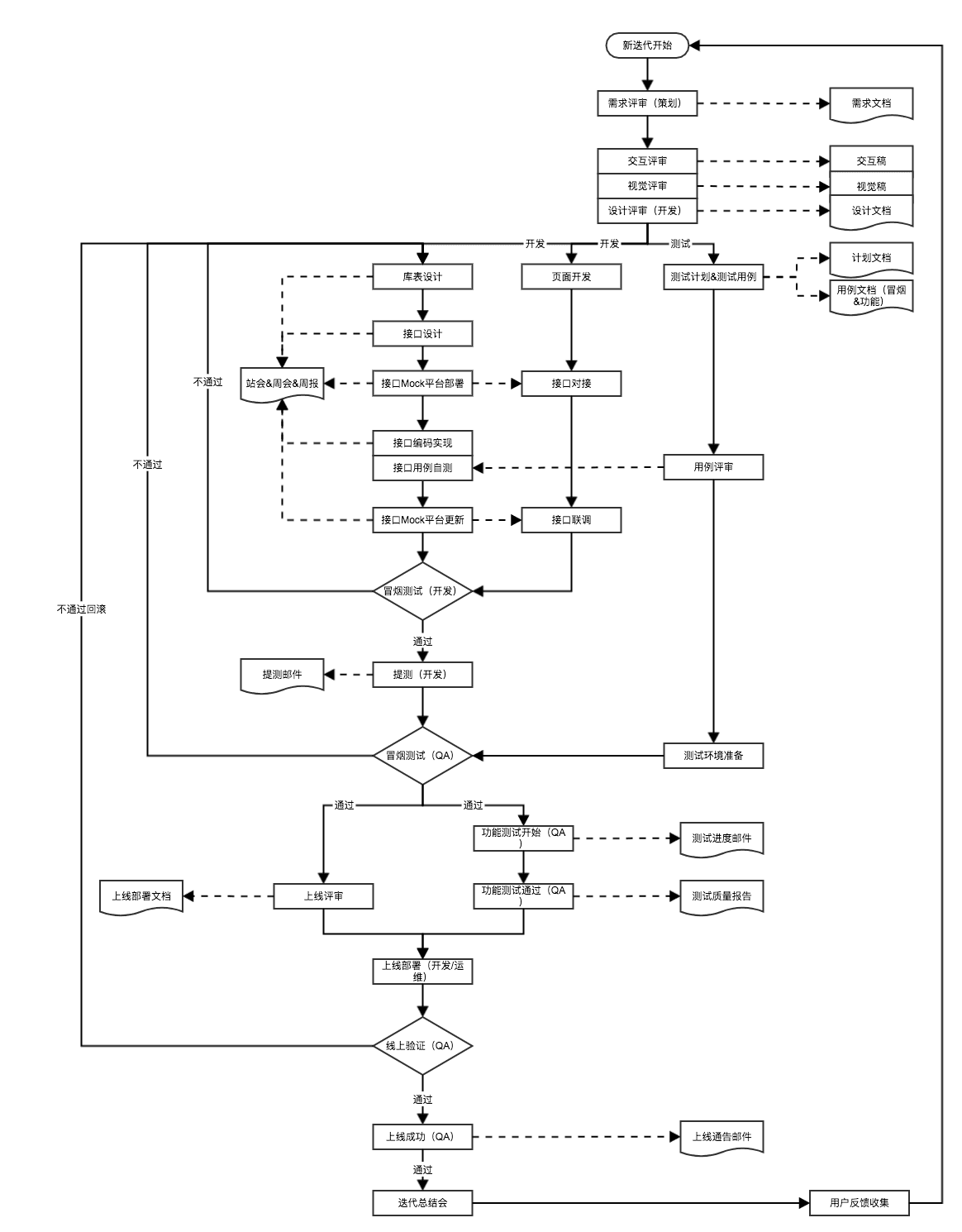
谈谈我常见的敏捷开发流程的理解:
- 比较适合大一点的公司和团队,需求,UI,测试,产品经理和开发独立;
- 采用前后端分离, 前端采用前端开发框架提供页面,后端提供数据接口等;
- 有完善的CI&CD环境;
- 完善的代码分支,权限控制和分配;
- Scrum敏捷开发,每个Sprint为2-4周,周期根据User Story量进行调整;
- 这个研发流程中最好再 加入不同的部门及角色负责相应流程的标注;以及各个阶段,各个角色所需要有的产出;

(PS: 图片来源于https://www.jianshu.com/p/ece3cec561af,作者陶邦仁)