集合框架也可称为容器类,包含两个基本接口:Collection (List 、Set 、Queue 均继承它)和 Map<K, V>。
Collection (List 、Set 、Queue 均继承它)
Map<K, V>
通常说的集合有人会下意识的认为是继承Collection的List 、Set 、Queue 的实现类,要区分所说的集合是容器还是Collection接口,范围不同。
Collection
List 、Set 、Queue
后续讲解系列是基于JDK1.6来讲的,可能会穿插讲一点1.8的新内容或改动。
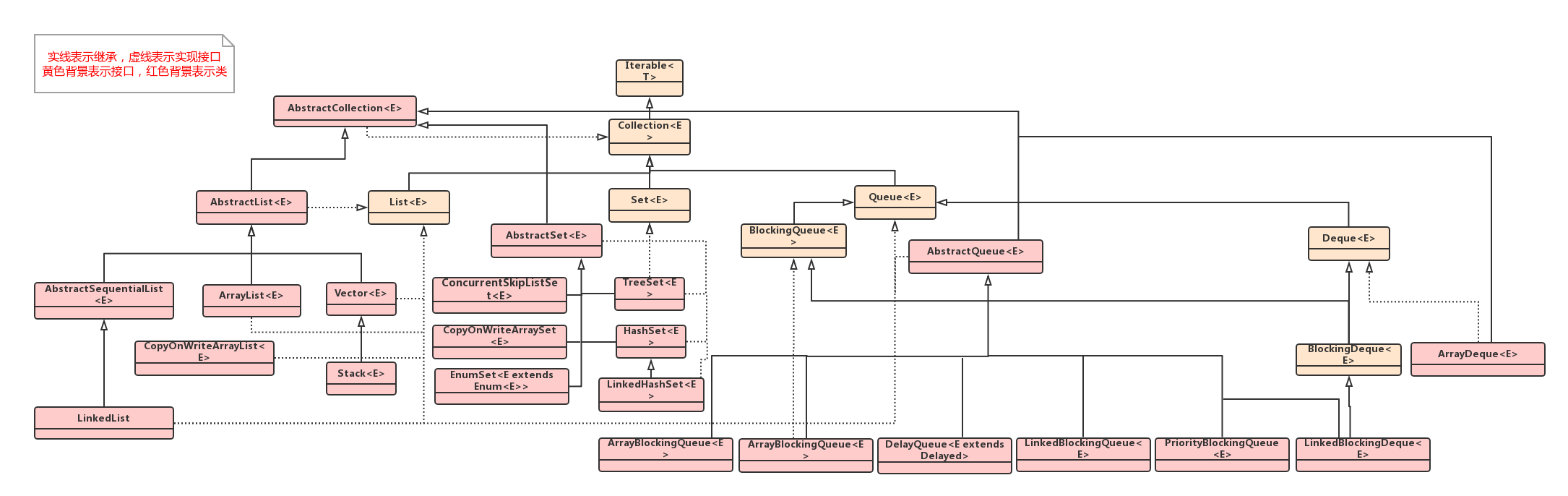
下图列举了常见的Collection和Map。
Map
08. Java常用机制 - SPI机制详解 02. Iterable、Collection(List、Set、Queue)、AbstractCollection详解