10. MySQL - MySQL中SQL是如何解析的
# 10. MySQL - MySQL中SQL是如何解析的
# 背景
数据库作为核心的基础组件,是需要重点保护的对象。任何一个线上的不慎操作,都有可能给数据库带来严重的故障,从而给业务造成巨大的损失。为了避免这种损失,一般会在管理上下功夫。比如为研发人员制定数据库开发规范;新上线的SQL,需要DBA进行审核;维护操作需要经过领导审批等等。而且如果希望能够有效地管理这些措施,需要有效的数据库培训,还需要DBA细心的进行SQL审核。很多中小型创业公司,可以通过设定规范、进行培训、完善审核流程来管理数据库。
随着美团的业务不断发展和壮大,上述措施的实施成本越来越高。如何更多的依赖技术手段,来提高效率,越来越受到重视。业界已有不少基于MySQL源码开发的SQL审核、优化建议等工具,极大的减轻了DBA的SQL审核负担。那么我们能否继续扩展MySQL的源码,来辅助DBA和研发人员来进一步提高效率呢?比如,更全面的SQL优化功能;多维度的慢查询分析;辅助故障分析等。要实现上述功能,其中最核心的技术之一就是SQL解析。
# 现状与场景
SQL解析是一项复杂的技术,一般都是由数据库厂商来掌握,当然也有公司专门提供SQL解析的API 在新窗口打开 (opens new window)。由于这几年MySQL数据库中间件的兴起,需要支持读写分离、分库分表等功能,就必须从SQL中抽出表名、库名以及相关字段的值。因此像Java语言编写的Druid,C语言编写的MaxScale,Go语言编写的Kingshard等,都会对SQL进行部分解析。而真正把SQL解析技术用于数据库维护的产品较少,主要有如下几个:
- 美团开源的SQLAdvisor 在新窗口打开 (opens new window)。它基于MySQL原生态词法解析,结合分析SQL中的where条件、聚合条件、多表Join关系给出索引优化建议。
- 去哪儿开源的Inception(原仓库已经删除,闭源了)。侧重于根据内置的规则,对SQL进行审核。
- 阿里的Cloud DBA 在新窗口打开 (opens new window)。根据官方文档介绍,其也是提供SQL优化建议和改写。
上述产品都有非常合适的应用场景,在业界也被广泛使用。但是SQL解析的应用场景远远没有被充分发掘,比如:
- 基于表粒度的慢查询报表。比如,一个Schema中包含了属于不同业务线的数据表,那么从业务线的角度来说,其希望提供表粒度的慢查询报表。
- 生成SQL特征。将SQL语句中的值替换成问号,方便SQL归类。虽然可以使用正则表达式实现相同的功能,但是其Bug较多,可以参考pt-query-digest。比如pt-query-digest中,会把遇到的数字都替换成"?",导致无法区别不同数字后缀的表。
- 高危操作确认与规避。比如,DBA不小心Drop数据表,而此类操作,目前还无有效的工具进行回滚,尤其是大表,其后果将是灾难性的。
- SQL合法性判断。为了安全、审计、控制等方面的原因,美团不会让研发人员直接操作数据库,而是提供RDS服务。尤其是对于数据变更,需要研发人员的上级主管进行业务上的审批。如果研发人员,写了一条语法错误的SQL,而RDS无法判断该SQL是否合法,就会造成不必要的沟通成本。
因此为了让所有有需要的业务都能方便的使用SQL解析功能,我们认为应该具有如下特性。
- 直接暴露SQL解析接口,使用尽量简单。比如,输入SQL,则输出表名、特征和优化建议。
- 接口的使用不依赖于特定的语言,否则维护和使用的代价太高。比如,以HTTP等方式提供服务。
千里之行,始于足下。下面我先介绍下SQL的解析原理。
# SQL解析的原理
SQL解析与优化是属于编译器范畴,和C等其他语言的解析没有本质的区别。其中分为,词法分析、语法和语义分析、优化、执行代码生成。对应到MySQL的部分,如下图
# 词法分析
SQL解析由词法分析和语法/语义分析两个部分组成。词法分析主要是把输入转化成一个个Token。其中Token中包含Keyword(也称symbol)和非Keyword。例如,SQL语句 select username from userinfo,在分析之后,会得到4个Token,其中有2个Keyword,分别为select和from:
| 关键字 | 非关键字 | 关键字 | 非关键字 |
|---|---|---|---|
| select | username | from | userinfo |
通常情况下,词法分析可以使用Flex来生成,但是MySQL并未使用该工具,而是手写了词法分析部分(据说是为了效率和灵活性,参考此文)。具体代码在sql/lex.h和sql/sql_lex.cc文件中。
MySQL中的Keyword定义在sql/lex.h中,如下为部分Keyword:
{ "&&", SYM(AND_AND_SYM)},
{ "<", SYM(LT)},
{ "<=", SYM(LE)},
{ "<>", SYM(NE)},
{ "!=", SYM(NE)},
{ "=", SYM(EQ)},
{ ">", SYM(GT_SYM)},
{ ">=", SYM(GE)},
{ "<<", SYM(SHIFT_LEFT)},
{ ">>", SYM(SHIFT_RIGHT)},
{ "<=>", SYM(EQUAL_SYM)},
{ "ACCESSIBLE", SYM(ACCESSIBLE_SYM)},
{ "ACTION", SYM(ACTION)},
{ "ADD", SYM(ADD)},
{ "AFTER", SYM(AFTER_SYM)},
{ "AGAINST", SYM(AGAINST)},
{ "AGGREGATE", SYM(AGGREGATE_SYM)},
{ "ALL", SYM(ALL)},
2
3
4
5
6
7
8
9
10
11
12
13
14
15
16
17
18
词法分析的核心代码在sql/sql_lex.c文件中的,MySQLLex→lex_one_Token,有兴趣的同学可以下载源码研究。
# 语法分析
语法分析就是生成语法树的过程。这是整个解析过程中最精华,最复杂的部分,不过这部分MySQL使用了Bison来完成。即使如此,如何设计合适的数据结构以及相关算法,去存储和遍历所有的信息,也是值得在这里研究的。
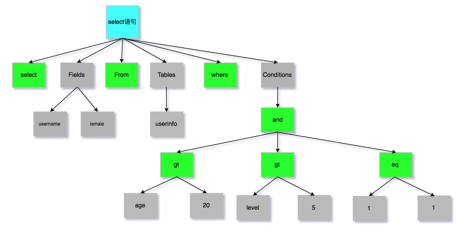
# 语法分析树
SQL语句:
select username, ismale from userinfo where age > 20 and level > 5 and 1 = 1
会生成如下语法树。

对于未接触过编译器实现的同学,肯定会好奇如何才能生成这样的语法树。其背后的原理都是编译器的范畴,可以参考维基百科的一篇文章,以及该链接中的参考书籍。本人也是在学习MySQL源码过程中,阅读了部分内容。由于编译器涉及的内容过多,本人精力和时间有限,不做过多探究。从工程的角度来说,学会如何使用Bison去构建语法树,来解决实际问题,对我们的工作也许有更大帮助。下面我就以Bison为基础,探讨该过程。
# MySQL语法分析树生成过程
全部的源码在sql/sql_yacc.yy中,在MySQL5.6中有17K行左右代码。这里列出涉及到SQL:
select username, ismale from userinfo where age > 20 and level > 5 and 1 = 1
解析过程的部分代码摘录出来。其实有了Bison之后,SQL解析的难度也没有想象的那么大。特别是这里给出了解析的脉络之后。
select /*select语句入口*/:
select_init
{
LEX *lex= Lex;
lex->sql_command= SQLCOM_SELECT;
}
;
select_init:
SELECT_SYM /*select 关键字*/ select_init2
| '(' select_paren ')' union_opt
;
select_init2:
select_part2
{
LEX *lex= Lex;
SELECT_LEX * sel= lex->current_select;
if (lex->current_select->set_braces(0))
{
my_parse_error(ER(ER_SYNTAX_ERROR));
MYSQL_YYABORT;
}
if (sel->linkage == UNION_TYPE &&
sel->master_unit()->first_select()->braces)
{
my_parse_error(ER(ER_SYNTAX_ERROR));
MYSQL_YYABORT;
}
}
union_clause
;
select_part2:
{
LEX *lex= Lex;
SELECT_LEX *sel= lex->current_select;
if (sel->linkage != UNION_TYPE)
mysql_init_select(lex);
lex->current_select->parsing_place= SELECT_LIST;
}
select_options select_item_list /*解析列名*/
{
Select->parsing_place= NO_MATTER;
}
select_into select_lock_type
;
select_into:
opt_order_clause opt_limit_clause {}
| into
| select_from /*from 字句*/
| into select_from
| select_from into
;
select_from:
FROM join_table_list /*解析表名*/ where_clause /*where字句*/ group_clause having_clause
opt_order_clause opt_limit_clause procedure_analyse_clause
{
Select->context.table_list=
Select->context.first_name_resolution_table=
Select->table_list.first;
}
| FROM DUAL_SYM where_clause opt_limit_clause
/* oracle compatibility: oracle always requires FROM clause,
and DUAL is system table without fields.
Is "SELECT 1 FROM DUAL" any better than "SELECT 1" ?
Hmmm :) */
;
where_clause:
/* empty */ { Select->where= 0; }
| WHERE
{
Select->parsing_place= IN_WHERE;
}
expr /*各种表达式*/
{
SELECT_LEX *select= Select;
select->where= $3;
select->parsing_place= NO_MATTER;
if ($3)
$3->top_level_item();
}
;
/* all possible expressions */
expr:
| expr and expr %prec AND_SYM
{
/* See comments in rule expr: expr or expr */
Item_cond_and *item1;
Item_cond_and *item3;
if (is_cond_and($1))
{
item1= (Item_cond_and*) $1;
if (is_cond_and($3))
{
item3= (Item_cond_and*) $3;
/*
(X1 AND X2) AND (Y1 AND Y2) ==> AND (X1, X2, Y1, Y2)
*/
item3->add_at_head(item1->argument_list());
$$ = $3;
}
else
{
/*
(X1 AND X2) AND Y ==> AND (X1, X2, Y)
*/
item1->add($3);
$$ = $1;
}
}
else if (is_cond_and($3))
{
item3= (Item_cond_and*) $3;
/*
X AND (Y1 AND Y2) ==> AND (X, Y1, Y2)
*/
item3->add_at_head($1);
$$ = $3;
}
else
{
/* X AND Y */
$$ = new (YYTHD->mem_root) Item_cond_and($1, $3);
if ($$ == NULL)
MYSQL_YYABORT;
}
}
2
3
4
5
6
7
8
9
10
11
12
13
14
15
16
17
18
19
20
21
22
23
24
25
26
27
28
29
30
31
32
33
34
35
36
37
38
39
40
41
42
43
44
45
46
47
48
49
50
51
52
53
54
55
56
57
58
59
60
61
62
63
64
65
66
67
68
69
70
71
72
73
74
75
76
77
78
79
80
81
82
83
84
85
86
87
88
89
90
91
92
93
94
95
96
97
98
99
100
101
102
103
104
105
106
107
108
109
110
111
112
113
114
115
116
117
118
119
120
121
122
123
124
125
126
127
128
129
130
131
132
133
134
135
136
137
138
139
在大家浏览上述代码的过程,会发现Bison中嵌入了C++的代码。通过C++代码,把解析到的信息存储到相关对象中。例如表信息会存储到TABLE_LIST中,order_list存储order by子句里的信息,where字句存储在Item中。有了这些信息,再辅助以相应的算法就可以对SQL进行更进一步的处理了。
# 核心数据结构及其关系
在SQL解析中,最核心的结构是SELECT_LEX,其定义在sql/sql_lex.h中。下面仅列出与上述例子相关的部分。

上面图示中,列名username、ismale存储在item_list中,表名存储在table_list中,条件存储在where中。其中以where条件中的Item层次结构最深,表达也较为复杂,如下图所示。

# SQL解析的应用
为了更深入的了解SQL解析器,这里给出2个应用SQL解析的例子。
# 无用条件去除
无用条件去除属于优化器的逻辑优化范畴,可以仅仅根据SQL本身以及表结构即可完成,其优化的情况也是较多的,代码在sql/sql_optimizer.cc文件中的remove_eq_conds函数。为了避免过于繁琐的描述,以及大段代码的粘贴,这里通过图来分析以下四种情况。
a)1=1 and (m > 3 and n > 4)

b)1=2 and (m > 3 and n > 4)

c)1=1 or (m > 3 and n > 4)

d)1=2 or (m > 3 and n > 4)

如果对其代码实现有兴趣的同学,需要对MySQL中的一个重要数据结构Item类有所了解。因为其比较复杂,所以MySQL官方文档 在新窗口打开 (opens new window),专门介绍了Item类。阿里的MySQL小组,也有类似的文章 在新窗口打开 (opens new window)。如需更详细的了解,就需要去查看源码中sql/item_*等文件。
# SQL特征生成
为了确保数据库,这一系统基础组件稳定、高效运行,业界有很多辅助系统。比如慢查询系统、中间件系统。这些系统采集、收到SQL之后,需要对SQL进行归类,以便统计信息或者应用相关策略。归类时,通常需要获取SQL特征。比如SQL:
select username, ismale from userinfo where age > 20 and level > 5;
SQL特征为:
select username, ismale from userinfo where age > ? and level > ?
业界著名的慢查询分析工具pt-query-digest,通过正则表达式实现这个功能但是这类处理办法Bug较多。接下来就介绍如何使用SQL解析,完成SQL特征的生成。
SQL特征生成分两部分组成。
- a) 生成Token数组
- b) 根据Token数组,生成SQL特征
首先回顾在词法解析章节,我们介绍了SQL中的关键字,并且每个关键字都有一个16位的整数对应,而非关键字统一用ident表示,其也对应了一个16位整数。如下表:
| 标识 | select | from | where | > | ? | and | ident |
|---|---|---|---|---|---|---|---|
| 整数 | 728 | 448 | 878 | 463 | 893 | 272 | 476 |
将一个SQL转换成特征的过程:
| 原SQL | select | username | from | userinfo | where | age | > | 20 |
|---|---|---|---|---|---|---|---|---|
| SQL特征 | select | ident:length:value | from | ident:length:value | where | ident:length:value | > | ? |
在SQL解析过程中,可以很方便的完成Token数组的生成。而一旦完成Token数组的生成,就可以很简单的完成SQL特征的生成。SQL特征被广泛用于各个系统中,比如pt-query-digest需要根据特征对SQL归类,然而其基于正则表达式的实现有诸多bug。下面列举几个已知Bug:
| 原始SQL | pt-query-digest生成的特征 | SQL解析器生成的特征 |
|---|---|---|
| select * from email_template2 where id = 1 | select * from mail_template? where id = ? | select * from email_template2 where id = ? |
| REPLACE INTO a VALUES('INSERT INTO foo VALUES (1),(2)') | replace into a values(\'insert into foo values(?+) | replace into a values (?) |
因此可以看出SQL解析的优势是很明显的。
# 学习建议
最近,在对SQL解析器和优化器探索的过程中,从一开始的茫然无措到有章可循,也总结了一些心得体会,在这里跟大家分享一下。
- 首先,阅读相关图书书籍。图书能给我们系统认识解析器和优化器的角度。但是针对MySQL的此类图书市面上很少,目前中文作品可以看一看《数据库查询优化器的艺术:原理解析与SQL性能优化》。
- 其次,要阅读源码,但是最好以某个版本为基础,比如MySQL5.6.23,因为SQL解析、优化部分的代码在不断变化。尤其是在跨越大的版本时,改动力度大。
- 再次,多使用GDB调试,验证自己的猜测,检验阅读质量。
- 最后,需要写相关代码验证,只有写出来了才能算真正的掌握。
# 作者简介
- 广友,美团到店综合事业群MySQL DBA专家,2012年毕业于中国科学技术大学,2017年加入美团,长期致力于MySQL及周边工具的研究。
- 金龙,2014年加入美团,主要从事相关的数据库运维、高可用和相关的运维平台建设。对运维高可用与架构相关感兴趣的同学可以关注个人微信公众号"自己的设计师",定期推送运维相关原创内容。
- 邢帆,美团到店综合事业群MySQL DBA,2017年研究生毕业后加入美团,目前已经对MySQL运维有一定经验,并编写了一些自动化脚本。
# 文章来源
转载说明
- 作者:广友
- 版权声明:本文为美团技术团队的原创文章,遵循 CC 4.0 BY-SA 版权协议,转载请附上原文出处链接及本声明。
- 原文链接:https://tech.meituan.com/2018/05/20/sql-parser-used-in-mtdp.html